ห้องปฏิบัติการ ดีเอ็นเอ เทคโนโลยี
หน้าแรก
ข้อมูลงานบริการ
ราคาค่าบริการ และวิธีการชำระเงิน
งานบริการและอัตราค่าบริการทั้งหมดของเรา
อัตราค่าบริการ การตรวจการปลอมปนพันธุ์ข้าว
อัตราค่าบริการ การตรวจ GMO
ช่องทางการชำระเงิน
ขั้นตอนการเข้ารับบริการ
ขั้นตอนการเข้ารับบริการตรวจสอบการปลอมปนพันธุ์ข้าว
ขั้นตอนการเข้ารับบริการตรวจสอบ GMO
ติดตามผลตรวจ
เกี่ยวกับเรา
ข้อมูลทั่วไปองค์กรของเรา
ถ้อยแถลงนโยบาย, วิสัยทัศน์, พันธกิจหลัก และคำขวัญ
แผนผังองค์กร
แบบฟอร์ม
ติดต่อเรา
หน้าแรก
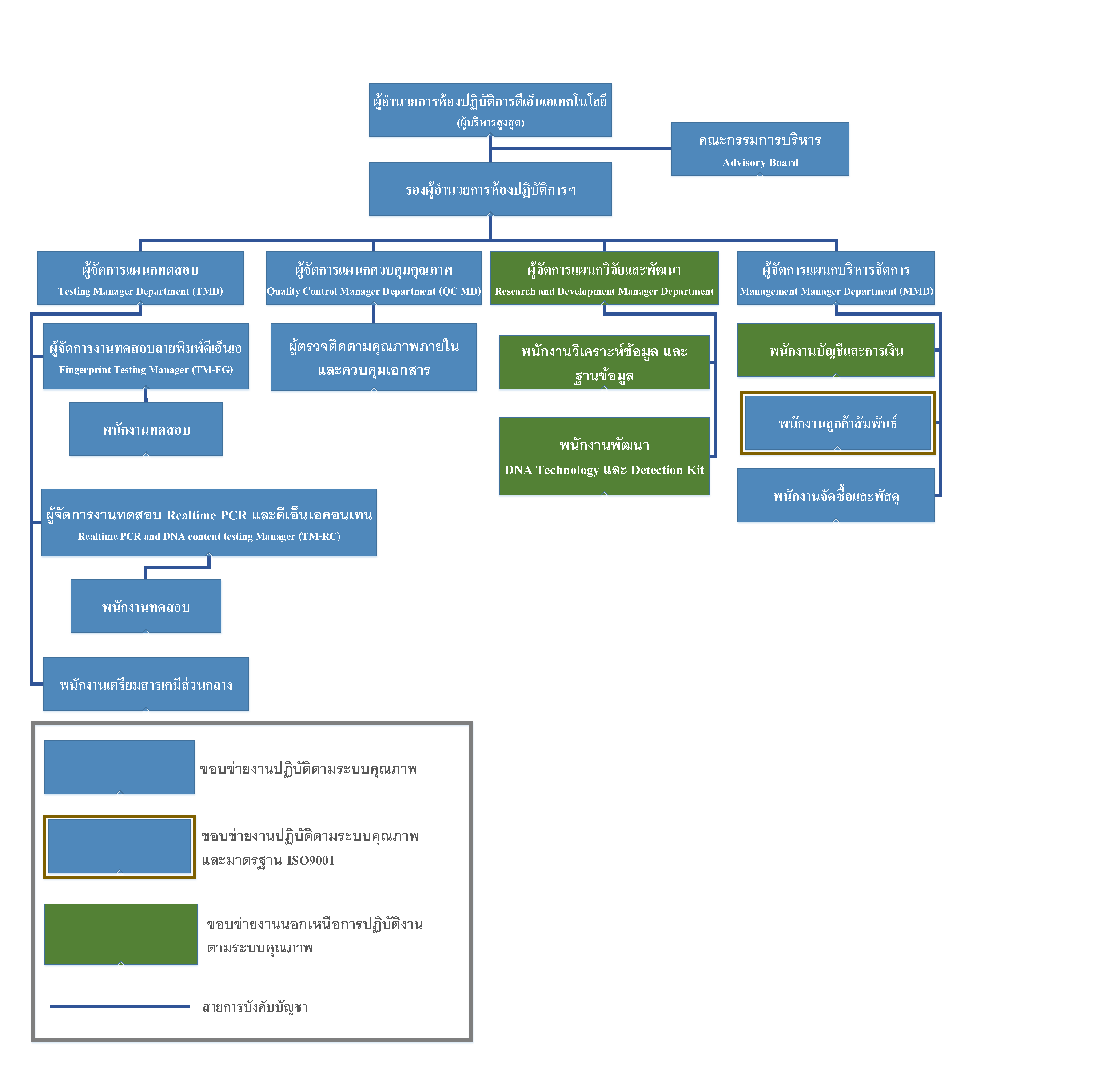
แผนผังองค์กร
แผนผังองค์กร
เผยแพร่โดย
ผู้ดูแลระบบ
|
08 กรกฏาคม 2020